Wiring Diagram Maker Wiring Diagrams
Describe your electrical system and our AI will create a professional wiring diagram instantly. Perfect for home electrical, automotive, industrial, and HVAC projects.
Wiring Diagram Generator
Free to try ·
Your wiring diagram will appear here
Describe your wiring layout and click Generate
Wiring Diagram Examples
Browse examples from different applications or generate your own above
Home Electrical Wiring
Residential home electrical wiring diagram showing main panel with circuit breakers, branch circuits, GFCI outlets, and ground bus bar.
Automotive Wiring
Automotive electrical system wiring diagram with battery, alternator, starter motor, fuse box, and lighting circuits.
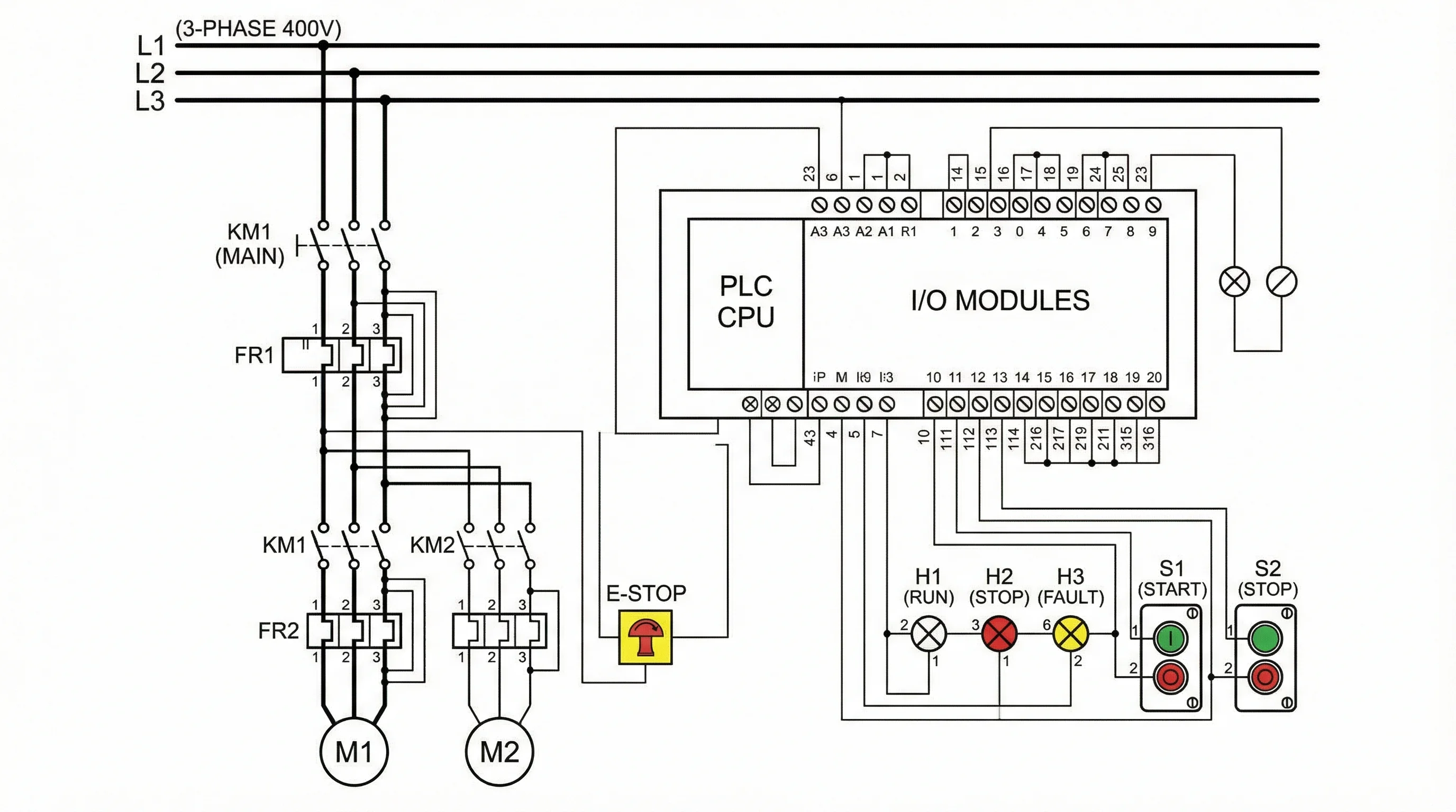
Industrial Control Panel
Industrial control panel wiring diagram with PLC, contactors, motor starters, thermal overload relays, and emergency stop circuit.
HVAC System Wiring
HVAC wiring diagram with thermostat terminals, compressor contactor, condenser fan motor, blower motor, and control board.
Lighting Circuit
Residential lighting circuit with single-pole switches, 3-way switches, dimmer, light fixtures, and junction boxes.
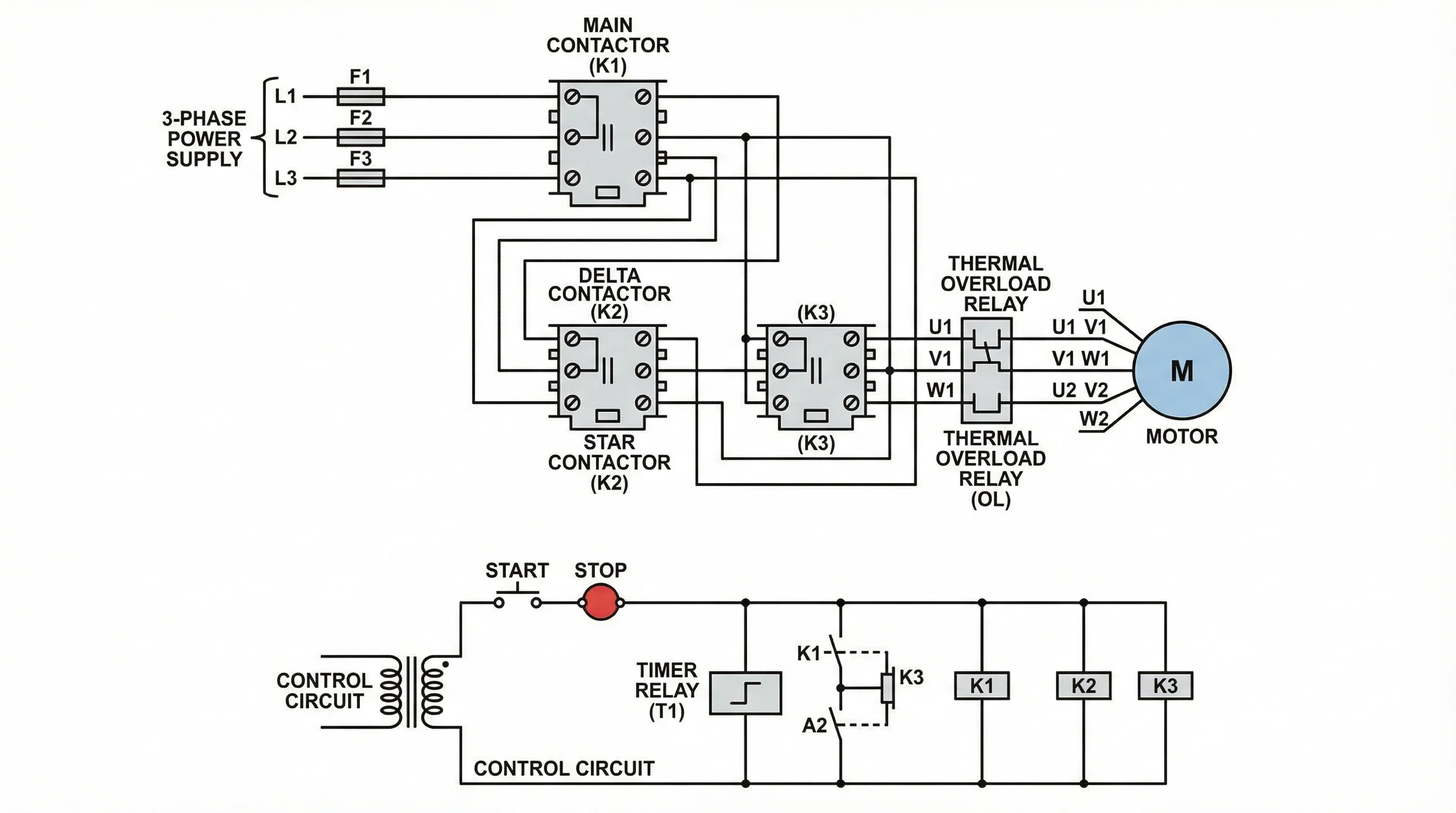
3-Phase Motor Wiring
Three-phase motor wiring diagram with star-delta starter, timer relay, thermal overload relay, and contactor control circuit.
What is a Wiring Diagram?
A wiring diagram is a detailed illustration that shows the physical connections and layout of an electrical system or circuit. Unlike schematic diagrams that use abstract symbols, wiring diagrams closely represent the actual appearance and arrangement of wires, connectors, and components. They are essential for electricians, HVAC technicians, automotive mechanics, and engineers who need to install, troubleshoot, or repair electrical systems. Wiring diagrams include information about wire colors, terminal numbers, connector types, and the routing of cables between components.
Wiring Diagrams vs. Schematic Diagrams
While both wiring diagrams and schematic diagrams represent electrical circuits, they serve different purposes. Schematic diagrams use standardized symbols to show the electrical relationships between components — they emphasize function over form. Wiring diagrams, on the other hand, show the physical connections and wire routing, making them more practical for installation and troubleshooting. A schematic tells you what the circuit does; a wiring diagram tells you how to build or repair it. Electricians and field technicians typically prefer wiring diagrams because they directly map to the real-world layout of components.
Common Wiring Diagram Applications
- Home electrical wiring: Panel layout, branch circuits, outlet and switch wiring, GFCI/AFCI protection, and grounding systems
- Automotive wiring: Vehicle electrical systems including ignition, lighting, charging, starting, and accessory circuits
- Industrial control panels: PLC wiring, motor starter circuits, safety interlocks, and sensor connections
- HVAC systems: Thermostat wiring, compressor circuits, fan motor connections, and control board diagrams
- Lighting circuits: Switch loops, 3-way and 4-way switch configurations, dimmer installations, and fixture wiring
- Three-phase power: Motor wiring, star-delta starters, VFD connections, and power distribution diagrams
Standard Electrical Symbols in Wiring Diagrams
Wiring diagrams use standardized symbols defined by organizations such as the National Electrical Manufacturers Association (NEMA) and the International Electrotechnical Commission (IEC). Common symbols include lines for wires (solid for hot, dashed for switched), circles for junction boxes, rectangles for circuit breakers and contactors, and specific shapes for outlets, switches, motors, and transformers. Color coding is also critical — in residential wiring, black indicates hot conductors, white for neutral, green or bare copper for ground, and red for secondary hot in 240V circuits. Understanding these conventions is essential for reading and creating accurate wiring diagrams.
How to Create Effective Wiring Diagrams
- Start with the power source and work outward to loads, showing the complete circuit path from panel to device
- Use standard symbols consistently — follow NEC, NEMA, or IEC conventions depending on your region and industry
- Label all wires with their color, gauge (AWG), and circuit number for easy identification during installation
- Include terminal designations on all components such as contactors, relays, and motors so connections are unambiguous
- Show all safety devices (circuit breakers, fuses, overload relays, emergency stops) in their correct positions
- Add notes for special instructions, torque specifications, or code requirements relevant to the installation
Frequently Asked Questions
More Engineering & Electrical Tools
PhysicsCircuit Diagram Maker
Create professional circuit diagrams for physics and electrical engineering with standard IEEE symbols.
VisualizationAI Flowchart Generator
Generate professional flowcharts for processes, workflows, and decision trees from text descriptions.
ScienceAI Scientific Image Generator
Generate scientific illustrations, diagrams, and visualizations for research and education.